Cell-to-cell Communication
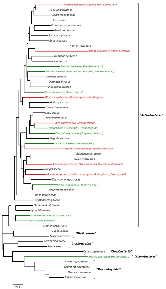
Cataloging Quorum Sensing among microorganisms. The environmental distribution of acyl-homoserine lactone (AHL)-mediated gene expression systems amongst bacteria is poorly understood. Only ~2% of the total bacterial genera listed in the Bergey’s Manual of Systematic Bacteriology are known to harbour the AHL producing species. Most of these species have obtained the luxRI homologs from other donors via horizontal gene transfer. Our group has actively worked on the distribution of QS in the genus Aeromonas and more recently, in the phylum Actinobacteria. Our results prove that AHL-homologs have genus-wide presence among all species of Aeromonas (Jangid et al., 2007) and that at least one strain of A. veronii, MCC 2031 produces a novel AHL (Jangid et al., 2012). Further, we have shown that the QS mechanism is yet under-explored within the phylum Actinobacteria (Polkade et al., 2016, see below).

Fig. 16S rRNA gene sequence based family tree of the phylum Actinobacteria depicting the genera with known quorum sensing systems (Polkade et al., 2016). The evolutionary history was inferred using the Neighbor-Joining method using the bootstrap test of phylogeny (1000 replicates). The evolutionary distances were computed using the Kimura 2-parameter method. Evolutionary analyses were conducted in MEGA6. A total of 54 sequences were used for constructing the tree and belonged to the type species of the type genera of each family and are submitted as supplementary data in fasta format. Black color branch denotes family with no evidence of quorum sensing; red color denotes family with experimental evidence of quorum sensing; green color denotes family for which only gene homologs are known; ‘*’ indicates genus for which only gene homologs are known; and ‘**’ denotes genus for which putative AHL-like signal molecules are involved in quorum sensing.
We have further expanded our search to fungi wherein we are looking at the role of quorum sensing in fungal morphogenesis and pathogenesis and its inhibitors (Sharma & Jangid, 2015 & 2016).

Fig. General mechanism of quorum sensing in fungi. Similar to bacteria, signal-producing proteins are involved in the synthesis of signal molecules which are then detected by the signal receptor proteins which later on regulate the expression of various genes.
Development of sensor systems for detecting signalling molecules. The information gathered from the above cataloging effort within Actinobacteria is being used to develop new sensor systems for the detection of γ-butyrolactone (GBL) which seems to be limited to this phylum. The GBL system is quite similar to the AHL-based system in Gram negative bacteria due to the structural similarity between GBL and AHL, as well as that it is a one-component system where the communication molecule sensing protein is also the response regulator. However, the existing sensor strains neither respond to the low quantity nor the range of GBLs produced, especially with longer C2 side chains. We are now working towards developing a new biosensor system which can overcome these limitations and significantly improve the discovery of novel GBLs within the domain Bacteria.
Understanding the ecological significance of Quorum Sensing in soil. Quorum sensing seems to provide a mechanism in soil by which bacteria orchestrate and fine-tune their behaviour as a group rather than as individual cells, thereby coordinating gene expression and, consequently, the behaviour of the microbial population. However, little information exists as yet about the relevance of in situ AHL-mediated gene regulation in soil. Recent results indicate that cells in aggregates are much more tolerant of desiccation stresses on leaves than are more solitary cells. Thus, it is tempting to speculate that bacterial cells within aggregates may have the ability to modify their microenvironment in soils as well. Similarly, AHLs are known to stimulate the growth of bacteria when supplemented into the growth media. An understanding of the distribution of the quorum sensing genes in soil microbial communities will therefore lead to new insights into the dynamics of microbial communities. In addition, the industrial potential of such study can not be underestimated.
